點擊數:320發布時間:2022-06-13
鈴鈴鈴
時間已過
2022高考語文考試結束
與此同時全民創作大賽開始
不知道今年哪道作文題會博出位呢
讓我們先來一睹
2022年江西(全國乙卷)高考作文題目

看完江西高考作文試題以后,
你有沒有想看看別的卷子作文都考的什么?
一起來看:
01 / 全國甲卷
閱讀下面的材料,根據要求寫作。(60分)
《紅樓夢》寫到“大觀園試才題對額”時有一個情節,為元妃(賈元春)省親修建的大觀園竣工后,眾人給園中橋上亭子的匾額題名。有人主張從歐陽修《醉翁亭記》“有亭翼然”一句中,取“翼然”二字;賈政認為“此亭壓水而成”,題名“還須偏于水”,主張從“瀉出于兩峰之間”中拈出一個“瀉”字,有人即附和題為“瀉玉”;賈寶玉則覺得用“沁芳”更為新雅,賈政點頭默許?!扒叻肌倍?,點出了花木映水的佳境,不落俗套;也契合元妃省親之事,蘊藉含蓄,思慮周全。
以上材料中,眾人給匾額題名,或直接移用,或借鑒化用,或根據情境獨創,產生了不同的藝術效果。這個現象也能在更廣泛的領域給人以啟示,引發深入思考。請你結合自己的學習和生活經驗,寫一篇文章。
要求:選準角度,確定立意,明確文體,自擬標題;不要套作,不得抄襲;不得泄露個人信息;不少于800字。
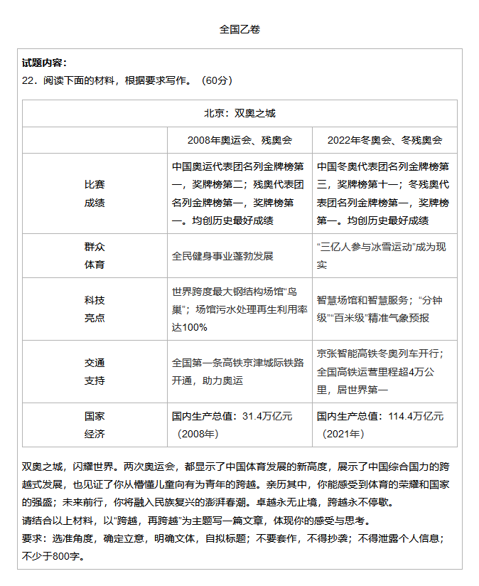
02 / 全國乙卷
閱讀下面的材料,根據要求寫作。(60分)

雙奧之城,閃耀世界。兩次奧運會,都顯示了中國體育發展的新高度,展示了中國綜合國力的跨越式發展,也見證了你從懵懂兒童向有為青年的跨越。親歷其中,你能感受到體育的榮耀和國家的強盛;未來前行,你將融入民族復興的澎湃春潮。卓越永無止境,跨越永不停歇。
請結合以上材料,以“跨越,再跨越”為主題寫一篇文章,體現你的感受與思考。
要求:選準角度,確定立意,明確文體,自擬標題;不要套作,不得抄襲;不得泄露個人信息;不少于800字。
03 / 全國新高考Ⅰ卷
閱讀下面的材料,根據要求寫作。(60分)
“本手、妙手、俗手”是圍棋的三個術語。本手是指合乎棋理的正規下法;妙手是指出人意料的精妙下法;俗手是指貌似合理,而從全局看通常會受損的下法。對于初學者而言,應該從本手開始,本手的功夫扎實了,棋力才會提高。一些初學者熱衷于追求妙手,而忽視更為常用的本手。本手是基礎,妙手是創造。一般來說,對本手理解深刻,才可能出現妙手;否則,難免下出俗手,水平也不易提升。
以上材料對我們頗具啟示意義。請結合材料寫一篇文章,體現你的感悟與思考。
要求:選準角度,確定立意,明確文體,自擬標題;不要套作,不得抄襲;不得泄露個人信息;不少于800字。
04 / 全國新高考Ⅱ卷
閱讀下面的材料,根據要求寫作。(60分)
中國共產主義青年團成立100周年之際,中央廣播電視總臺推出微紀錄片,介紹一組在不同行業奮發有為的人物。他們選擇了自己熱愛的行業,也選擇了事業創新發展的方向,展示出開啟未來的力量。
有位科學家強調,實現北斗導航系統服務于各行各業,“需要新方法、新思維、新知識”。她致力于科技攻關,還從事科普教育,培育青少年的科學素養。有位攝影家認為,“真正屬于我們的東西,是民族的,血脈的,永不過時”。他選擇了從民族傳統中汲取養分,通過照片增強年輕人對中國文化的認同。有位建筑家主張,要改變“千城一面”的模式,必須賦予建筑以理想和精神。他一直努力建造“再過幾代人仍然感覺美好”的建筑作品。
復興中學團委將組織以“選擇·創造·未來”為主題的征文活動,請結合以上材料寫一篇文章,體現你的認識與思考。
要求:選準角度,確定立意,明確文體,自擬標題;不要套作,不得抄襲;不得泄露個人信息;不少于800字。
05 / 北京卷
微寫作(10分)
從下面三個題目中任選一題,按要求作答。不超過150字。
(1)校學生會成立新社團“悅讀會”,要擬一則招新啟事。請你圍繞“閱讀帶來審美愉悅”這一宗旨,為啟事寫一段話。要求:語言簡練,有吸引力。
(2)核酸檢測排隊時需要兩米安全距離,一些社區為兩米間隔線設置了安全貼心、形式多樣的標志,有的是撐起的晴雨傘,有的是貼在地上的古詩詞圖片。請你選擇一個檢測點,依據其環境特點,設計兩米間隔線標志,并寫出設計理由。要求:語言簡明,條理清晰。
(3)請以“像一道閃電”為題目,寫一段抒情文字或一首小詩。要求:感情真摯,語言生動,有感染力。
22.作文(50分)
從下面兩個題目中任選一題,按要求作答。不少于700字。將題目寫在答題卡上。
(1)古人說,“學不可以已”,重視學習是中華民族的優良傳統。在當代中國,人們對學習的理解與古人有相同之處,也有不一樣的地方。
請以“學習今說”為題目,寫一篇議論文??梢詮膶W習的目的、價值、內容、方法、途徑、評價標準等方面,任選角度談你的思考。
要求:論點明確,論據充實,論證合理;語言流暢,書寫清晰。
(2)網絡時代、疫情期間,很多活動轉向“線上”,你一定有不少關于“在線”的經歷、見聞和感受。
請以“在線”為題目,寫一篇記敘文。
要求:思想健康;內容合理、充實,有細節描寫;語言流暢,書寫清晰。
06 / 天津卷
閱讀下面的材料,根據要求寫作。(60分)
煙火氣是家人團坐,燈火可親;煙火氣是國泰民豐,歲月安好;煙火氣是溫情,是祥和,需要珍惜和守護,也需要奉獻和擔當。尋常煙火,就是最美的風景。
你對這段話有怎樣的思考和感悟?請結合自身體驗,寫一篇文章。
要求:①自選角度,自擬標題; ②文體不限(詩歌除外),文體特征明顯;③不少于800字; ④不得抄襲,不得套作。
07 / 浙江卷
閱讀下面文字,根據要求作文。(60分)
近年來,浙江省著力強化創新驅動,深入實施人才強省、創新強省首位戰略,深入實施“鯤鵬行動”“高層次人才特殊支持計劃”等人才工程,全省高質量發展水平持續提升。
新時代浙江青年,在各行各業、不同領域開拓創新。如95后姑娘徐楓燦,在空軍航空大學刻苦訓練、滿分通過考核,成為我國陸軍首位初放單飛的女飛行員;90后青年工人楊杰,從一名普通的學徒工成長為“浙江工匠”,獲得浙江省勞動模范稱號;之江實驗室智能超算研究中心團隊,35歲以下成員占比近九成,勇闖國內智能超算領域“無人區”,斬獲超算應用領域的國際最高獎項——戈登貝爾獎……
以上材料對你未來發展有什么啟示?請寫一篇文章。
【注意】①角度自選,立意自定,題目自擬。②明確文體,不得寫成詩歌。 ③不得少于800字。 ④不得抄襲、套作。
看完2022年的高考作文題
各種牛鬼蛇神已經開始提筆參與討論了
最后祝愿所有高三學子高考順利!
投稿人:知行招生辦
投稿單位:南昌知行中學